「定款、役員名簿、事業計画書、事業報告書、決算書、各規程、外部組織評価、職員就業規則」公開中
*画像クリックでPDFファイル閲覧可
「定款」(令和5年12月11日変更)
「役員名簿」
「履歴事項全部証明書」(令和7年6月30日)
「事業計画書」
2019年度
2020年度
2021年度
2022年度
2023年度
2024年度
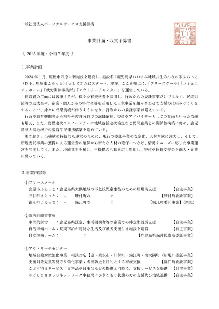
2025年度
「事業報告書」
2018年度
2019年度
2020年度
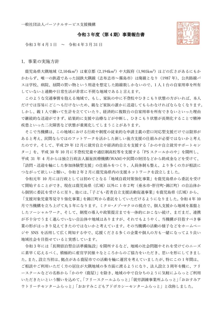
2021年度
2022年度
2023年度
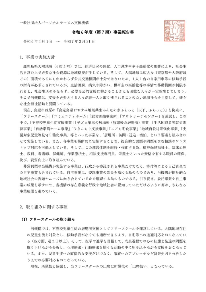
2024年度
「決算書(損益計算書、貸借対照表)」
2018年度
2019年度
2020年度
2021年度
2022年度
2023年度
2024年度
「各規程」
コンプライアンス(法令遵守)管理規程
職員等による児童生徒等への性暴力等防止マニュアル
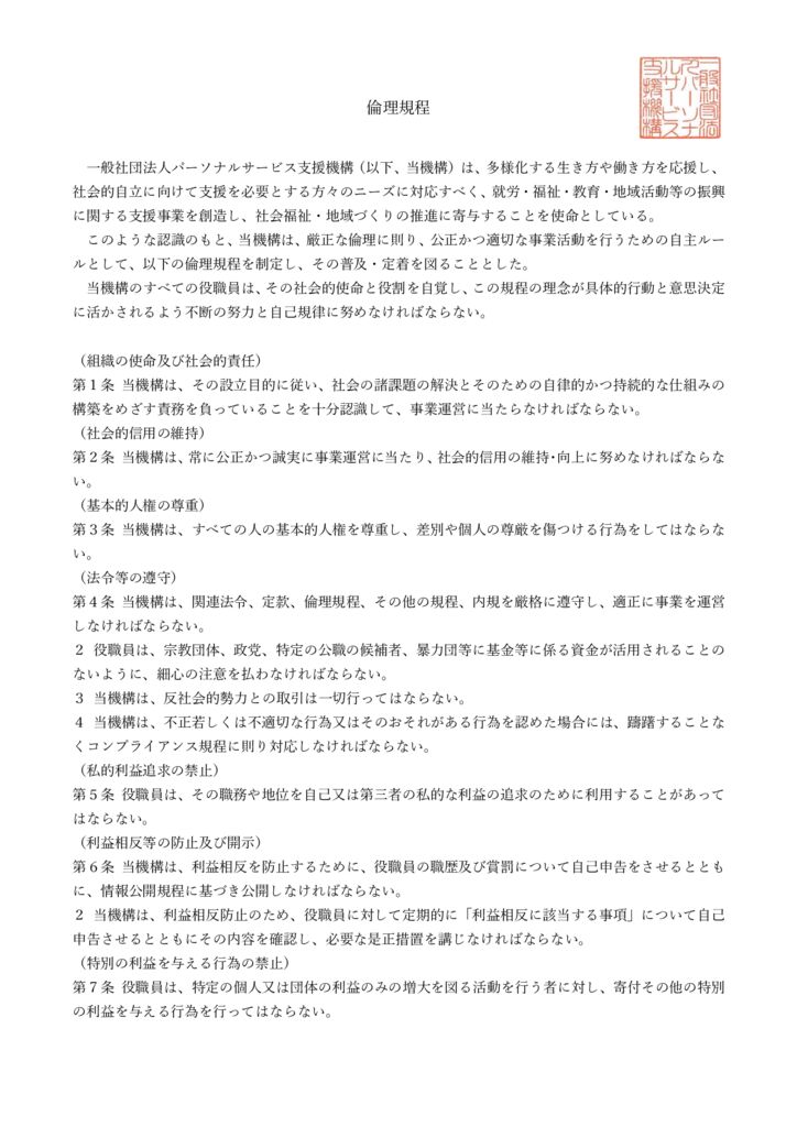
倫理規程
リスク管理規程
特定個人情報取扱規程
情報公開規程
文書管理規定
内部通報(ヘルプライン)規程
役員の利益相反防止のための自己申告等に関する規程
事務局規程
経理規程
職員就業規則(令和7年5月1日改定)
こちらでも団体の情報公開をおこなっています。
運営:日本財団
CANPANプロジェクトは、市民、NPO、企業などの活動を支援し、連携を促進することで、民間主体のより豊かな社会づくりに貢献することを目指すソーシャルプロジェクトです。
CANPANは、”Can(できる)”と”Panacea(万能薬)”を組み合わせた造語です。
CANPANプロジェクトが様々な効能を発揮し、日本をもっと元気にしたいとの思いを込めて名付けました。
「日本非営利組織評価センター(JCNE)ベーシックガバナンスチェック結果」
「民間公益活動を促進するための休眠預金等にかかわる資金の活用に関する法律」に基づく休眠預金により支払われる職員の人件費水準の公開について

